服务热线
工业连接器行业概述
工业连接器是工业自动化及电子设备中不可或缺的核心组件,主要用于实现电气信号、电源及数据的稳定传输。其设计需适应高温、高湿、振动、腐蚀等恶劣环境,具备高可靠性与耐用性。工业连接器按外形特征可分为圆形连接器和矩形连接器;按用途可分为电源连接器、信号连接器和数据连接器;按接触件端接方式可分为压接式、焊接式、绕接式、螺钉固定式等;按连接器固定方式可分为固定连接器和自由端连接器;按插头插座的连接方式可分为卡口式连接器和卡锁式连接器。

工业连接器行业发展历程
工业连接器行业的发展经历了五个阶段,分别是19世纪末到20世纪初的早期萌芽阶段、20世纪30年代至50年代的初步发展阶段、20世纪70年代至80年代的技术革新阶段、20世纪90年代至21世纪初的快速发展阶段以及21世纪以来的智能化发展阶段。

工业连接器行业产业链
工业连接器产业链上游为原材料和零部件,包括铜材、铝材、钢材、塑料、橡胶、有色金属、电子元器件等。产业链中游为工业连接器的生产制造环节。产业链下游为应用领域,包括工业自动化与控制系统、医疗设备、机械设备、电路系统等。

铜材凭借其优异的导电性、导热性及良好的力学性能,成为制造工业连接器导电端子等核心部件的关键材料。近年来,在电力电网、家电设备等传统领域需求保持稳定的支撑下,铜材行业奠定了坚实的产量基础。与此同时,新能源汽车、光伏储能、特高压建设及5G通信等新兴领域的蓬勃发展,对高性能、特种铜材形成了显著拉动,成为推动产量增长的重要动力。在国家“双碳”战略引导与全球能源结构转型的背景下,铜材作为能源传输与电子信息产业不可或缺的基础材料,其市场需求空间持续拓宽。国家统计局数据显示,中国铜材行业产量从2017年的1861.7万吨增长至2024年的2350.3万吨,年复合增长率为3.39%。2025年1-8月,中国铜材行业产量为1659.8万吨,同比增长10.7%。未来,随着铜材产量的持续增长和材料性能的不断优化,将为工业连接器等下游行业提供更充足的原料保障和更广阔的技术升级空间。

相关报告:智研咨询发布的《中国工业连接器行业市场竞争态势及前景战略研判报告》
工业连接器行业发展现状
连接器作为实现电力与电气信号连接的核心电子部件,在现代高速电子产品设计中具有至关重要的桥梁作用。它通过导体与配对元件的有效连接,控制电流或信号的接通与断开,从而在器件、组件与系统之间建立起稳定可靠的能量传输与信号交互通道。近年来,随着下游应用领域的持续拓展与连接器技术自身的迭代升级,连接器已成为保障设备内部能量与信息稳定流通的关键基础元件,市场规模也呈现逐年增长的态势。数据显示,中国连接器行业市场规模从2020年的1438亿元增长至2024年的2181亿元,年复合增长率为10.97%。预计2025年中国连接器行业市场规模将增至2312亿元。从应用领域来看,作为复杂产品模块化设计不可或缺的组成部分,连接器已广泛应用于通信、汽车、消费电子、工业制造、交通运输等多个重要领域,并逐步发展成为电子信息制造业中的关键电子元器件产业。其中,通信领域占据最大市场份额,占比达23.47%,其次是汽车、消费电子和工业,占比分别为21.86%、13.13%、12.8%。

近年来,随着工业4.0、智能制造2025的深入推进,以及数字化、智能化与信息化技术的迅猛发展,工业连接器的应用愈发广泛,扮演着举足轻重的角色。工业连接器专为复杂工业环境和户外环境等多样化应用场景而设计,它们主要用于电气、电子设备的电缆与电缆、电缆与设备间的电路连接,旨在传输信号和电能(功率),成为各类电气、电子系统中不可或缺的关键电子元器件。数据显示,中国工业连接器行业规模呈现逐年增长的态势,市场规模从2020年的184.06亿元增长至2024年的279.17亿元,年复合增长率为11%。未来,随着工业数字化和智能化转型的持续推进,工业连接器市场规模有望继续保持增长态势,预计2025年中国工业连接器行业市场规模将增至295.94亿元。

工业连接器行业企业格局和重点企业分析
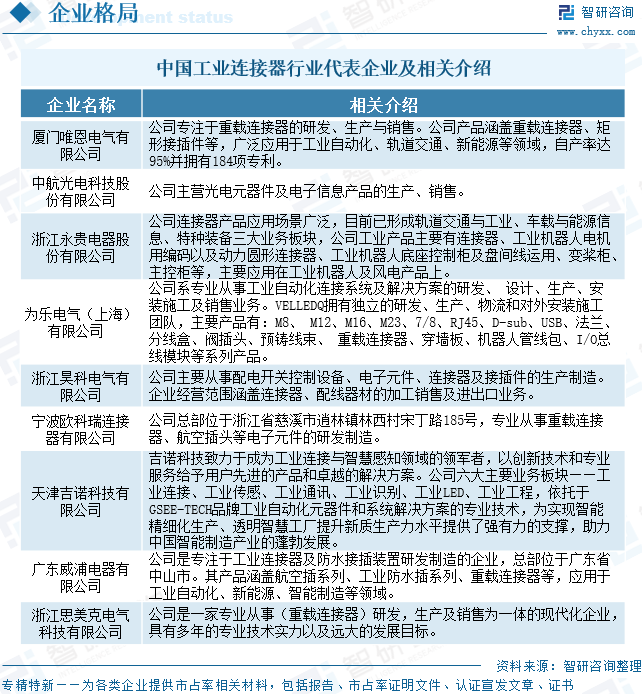
在全球新一轮科技革命和产业变革的推动下,新一代信息技术、高端装备、新能源汽车及海洋装备等战略性新兴产业与未来产业蓬勃发展,为工业连接器市场注入了持续增长动力,推动全球市场规模呈现稳步扩大趋势。从区域分布来看,全球工业连接器市场主要分布在中国、欧洲、北美、亚太(不含中国和日本)、日本五大区域。当前行业竞争格局呈现国际化特征,泰科TE Connectivity、安费诺Amphenol、莫仕Molex、哈丁Harting、菲尼克斯Phoenix Contact、魏德米勒Weidmüller等国际知名企业凭借技术积累和全球布局占据重要地位。与此同时,唯恩电气、中航光电、永贵电器、为乐电气、昊科电气、吉诺科技等国内企业也在加速发展,通过技术创新和市场拓展不断提升竞争力,共同构建了多元化的市场竞争生态。


1、中航光电科技股份有限公司
中航光电科技股份有限公司专业从事中高端光、电、流体连接技术与产品的研究与开发,专业为航空及防务和高端制造提供互连方案,自主研发各类连接产品500多个系列、35万多个品种,主要产品包括光、电、流体连接器,光电子器件,线缆组件及集成化设备,广泛应用于防务、商业航空航天、通信网络、数据中心、石油装备、电力装备、工业装备、轨道交通、医疗设备、新能源汽车、消费电子等高端制造领域。公司深耕连接器行业50余年,致力于成为“全球的互连方案提供商”,树立了“专业、可靠、高端”的品牌形象,以清晰的品牌定位及多元化的营销渠道,着力提升品牌价值,塑造卓越品牌形象,加速品牌国际化进程,持续扩影响力。公司拥有国家认可(CNAS)试验室及行业的试验检测平台,构建了“一次做好、零缺陷”为核心的全价值链质量管理模式,系统规划质量发展,建立适应不同领域的质量管理体系,已通过GB/T19001和GJB9001C标准的质量管理体系认证、AS9100D国际航空航天质量管理体系认证、IATF16949汽车行业质量管理体系认证、ISO22163轨道交通业质量管理体系认证、IS013485医疗器械质量管理体系认证、NADCAP热处理/化学处理/无损检测特种工艺认证等,并选择代表性产品先后通过了UL、CUL、CE、TUV、CB、3C、CQC、IECEX、ATEX等安规认证,为质量管理体系建设与发展提供全面的制度文件和流程保障。数据显示,2025年上半年,中航光电连接器行业营业收入为109.34亿元,同比增长21.57%。

2、浙江永贵电器股份有限公司
浙江永贵电器股份有限公司主营业务为电连接器、连接器组件及精密智能产品的研发、制造、销售和技术支持,公司目前已形成轨道交通与工业、车载与能源信息、特种装备三大业务板块,主要对应下游领域分别是轨道交通、工业、新能源汽车及充电、通信等。公司轨道交通与工业板块产品主要有:连接器、门系统、计轴系统、贯通道、电池系统、受电弓等,主要应用在铁路机车、客车、高速动车、城市轨道交通车辆、磁悬浮等车辆及轨道线路上;配套供应于中国中车集团、中国国家铁路集团有限公司以及建有轨道交通的城市地铁运营公司。公司工业产品主要有连接器、工业机器人电机用编码以及动力圆形连接器、工业机器人底座控制柜及盘间线运用、变桨柜、主控柜等,主要应用在工业机器人及风电产品上。公司车载与能源信息板块产品包括高压连接器及线束组件、mini-FAKRA、车载以太网连接器、高压分线盒(PDU)/BDU、充/换电接口及线束、交/直流充电枪、大功率液冷直流充电枪、通讯电源/信号连接器、储能连接器、高速连接器等,其中车载产品为新能源汽车提供综合互联系统的整体解决方案。公司特种装备板块产品包括特种圆形电连接器、微矩形电连接器、射频连接器、光纤连接器、流体连接器、机柜连接器、深水连接器、岸电及充电产品系列、水下机器人连接器以及其它特殊定制开发的特种连接器及其相关电缆组件等。据统计,2025年上半年,永贵电器营业收入为10.27亿元,同比增长20.65%。

工业连接器行业发展趋势
1、智能化发展
未来,中国工业连接器行业的智能化趋势将使其从被动的连接单元演变为主动的智能节点。工业连接器将集成微型传感器和芯片,能够实时监测并传输关键参数,如插拔次数、接触电阻、温度波动及振动状态,从而实现设备的预测性维护与健康管理。通过与工业互联网平台的深度融合,这些数据将被用于优化生产流程、预防非计划停机,并实现资产的全生命周期管理。这将极大提升工业系统的可靠性、可管理性与运维效率,满足智能工厂对底层元件数字化、智能化的高阶要求,为构建透明化、自适应生产的工业环境奠定坚实基础。
2、高速化演进
为适应工业数据传输量的爆炸式增长,工业连接器的传输速率正持续向更高速率演进。未来,随着工业相机分辨率提升、机器间通信日益频繁以及工业物联网的普及,连接器需支持更高的带宽与更低的信号延迟。行业将聚焦于优化连接器的阻抗匹配、减少串扰,并广泛应用差分信号对等设计,以支持10Gbps乃至更高速率的稳定传输。此外,针对特定场景,无线连接器技术也将作为有线高速传输的补充,满足移动装备与旋转部件的可靠数据连接需求,确保在严苛工业环境下海量数据的实时、无损传输。
3、微型化突破
微型化是满足现代工业设备高密度集成与轻量化设计需求的关键路径。未来,工业连接器将在保证机械强度、电流承载能力和插拔耐久性的前提下,实现更小的间距与更低的高度。这依赖于精密制造工艺的进步与新材料的应用,如高性能工程塑料与更优导电材质的引入。板对板、线对板等微型连接方案将更加成熟,广泛应用于机器人关节、伺服驱动器、视觉传感器等空间受限的场合。微型化不仅节约了宝贵的设备内部空间,也为工业设备的功能创新与结构优化提供了更多可能性,推动设备向更紧凑、更高效的方向发展。
免责声明:本文采摘自智研咨询,本文仅代表作者个人观点,不代表金航标及行业观点,只为转载与分享,支持保护知识产权,转载请注明原出处及作者,如有侵权请联系我们删除。




粤公网安备44030002007346号