新闻资讯
新闻资讯
萨科微AC-DC芯片UC3843AC电源应用方案
2026-04-09 6
  为了方便广大电子硬件工程师用好萨科微的产品,为客户提供配套的技术服务,为客户创造价值,萨科微推出反激开关电源UC3843AN应用电路等系列方案:

  1.1 名称:萨科微AC-DC芯片UC3843AC电源应用方案
  1.2 UC3843AN是开关电源用电流控制方式的脉宽调制集成电路。与电压控制方式相比在负载响应和线性调整度等方面有很多优越之处。

  2.1 产品特点
  2.2内含欠电压锁定电路
  2.3低起动电流(典型值为 70uA );
  2.4稳定的内部基准电压源
  2.5 大电流推挽输出(驱动电流达 1A )
  2.6工作频率可到 500kHz ;
  2.7自动负反馈补偿电路
  2.8双脉冲抑制,较强的负载响应特性

  3.输出电平兼容TTL,DTL,ECL,MOS和CMOS逻辑系统。


图一
                             
图二
 
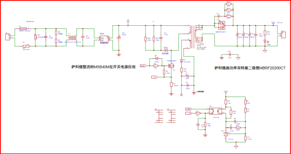
图三 萨科微UC3843AN应用在120W开关电源反面
 
图四 萨科微UC3843AN应用在120W开关电源正面
 
  4.1应用原理:220V交流电压经C2、L1 C31的 EMI滤波,由D14桥式整流,C15滤波后产生大约310V的直流电压。该电压一路通过T1初级绕组①、②加到开关管漏极(D);另一路经过启动电阻R12 R16 R17加至U2(UC3843AN)的供电端⑦脚,使U2输出端⑥脚产生约15V的正向脉冲,通过R6去驱动开关管的栅极,使开关管导通。在开关管导通的同时,开关变压器T1的反馈绕⑤,⑥感应出上正、下负的感应电压,通过D1、R23、C22整流滤波,产生约18V的正电压并加至UC3843AN的供电端⑦脚,使U2、开关管工作于正常的开关状态。开关管导通时T1储能,开关管截止时T1释放储能。这时T1次级感应出上正、下负的感应电势,经D3、C12、C13、C14整流滤波后得到+24V直流电压。

  4.2原理图中:C3、R26、R27、D13组成开关管的尖峰吸收保护网络,萨科微AC-DC芯片UC3843AN开关电源的稳压过程:U2的③脚是电流检测端,用于检测开关变压器初级和开关管的电流,如果电网电压升高,则开关变压器初级电流就要上升,流过采样电阻R4的电流就会增加。那么U2的③脚电位将会升高,导致输出端⑥脚控制脉冲宽度变窄,开关管的导通时间缩短,流过开关变压器的初级电流将会下降,从而达到稳压的目的。这也是萨科微半导体在AC-DC产品卖的火热的原因,很多小伙伴咨询这个芯片怎么用,外围电阻如何选型,下面是这颗芯片的规格书参数,起动电流Ist。
 
 
  5.1上图为萨科微UC3843AN规格书客户在www.slkormicro.com下载规格书,这 里我设计的启动电流为(310V-8.4V)/100k=3.1mA大于芯片启动电流,萨科微UC3843AN正常开启。该芯片70uA时候就可以起动并且功耗很低。
 
  5.2图二为萨科微整流桥MSB40M,这颗芯片最大平均整流电流达到4A 耐压1KV,峰值浪涌电流8.3mS,9.5A,在电源产品热销,抗浪涌能力强。电路在前端设计加了EMI电路防浪涌设计,因此改整流桥在这里非常合适。在开关电源里面会用到萨科微半导体很多产品,还有尖峰吸收电路里面的快恢复二极管RS5MB耐压1KV反向恢复时间(Trr)只有500ns,整流电流5A,能为MOS管 关断时候提供更好的泄放路径。
 
  5.3在变压器输出端用了一颗萨科微高功率肖特基二极管MBRF20200CT采用TO-220F封装,是一个共阴极肖特基整流二极管,每个通道10A,最大20A,在120W开关电源,输出24V在5A时候,该肖特基二极管在TA=25°C环境,0.8*5=4W,根据萨科微这颗规格书提到芯片到外壳RθJC为4°C/W那么4*4=16℃°,在120W/24V=5A情况下,实际芯片内部温度很高,必须加散热片来降低外壳到环境的热阻。公式TJ=TC+P*RθJC,这里TC是环境温度。萨科微MBRF20200CT是一个共阴极双10A的肖特基二极管,外加散热片,在应对中高功率开关电源整流时候也非常合适。
 
  5.4图二变压器选型和计算,反激开关变压器匝数与输出关系式。
VOUT=NS/NP*D/(1-D)*Vin这里宽压输入(85-265VAC)占空比取0.45左右,开关频率52KHZ,NS/NP=7/56=1/8
这里初级匝数NP为56次级匝数NS为7辅助匝数5(副绕组提供13-15V)反馈输出电压计算公式为2.5V(1+R1/R2)=2.5V(1+44K/5.1K)=24V

  5.5采用萨科微TL431配合光耦萨科微PC817B作为参考、隔离、取样,电路中将萨科UC3843AN内部的误差放大器反向输入端2脚直接接地,PC817B的三极管集电极直接接在误差放大器的输出端1脚,跳过芯片内部的误差放大器,直接用1脚做反馈,然后与电流检测输入的第3脚进行比较,通过锁存脉宽调制器输出PWM驱动信号。当输出电压升高时,经电阻R9,R10分压后输入到TL431的参考端的电压也升高,此时流过光耦中发光二极管的电流增大,PC817B三极管集射级电压减小,UC3843AN的6脚输出驱动信号占空比减小,输出电压下降达到稳压的目的。当电源过载或者短路时候1脚电压低于1V,UC3843AN 就会关闭6脚输出 ,从而保护电源。萨科微规格VI(MAX)最大输入信号是指电流检测比较器的阀值电压(3脚),当1脚为5V时候电流检测阀值为1V,低于1V时候阀值会更低。
 
  6.图三和图四是demo应用PCB设计,萨科微技术支持给工程师的建议:开关电源PCB主要注意安规间距设计,功率回路要短!保险丝前面电气距离大于2.5mm和保险丝后面的功率和低压部分大于2mm,初次级绕组爬电间距大于4.6mm,光耦下面做挖槽增加爬电距离。可以看到这个电源板上面已经有60%的元器件是用的萨科微品牌的包括快恢复二极管 ,MOS管,超快恢复肖特基二极管,整流桥,普通整流二极管,光耦,TL431等,说明萨科微半导体产品稳定性非常好!
 
  7.萨科微UC3843AN反激电源120W应用DEMO:
  
 
  8.萨科微(www.slkormicro.com)半导体为了终端客户、代理商方便使用“slkor”品牌的新产品,加强对客户的配套技术服务,接下来萨科微半导体会推出一系列DEMO应用产品。萨科微 芯动未来!
 
   
 萨科微slkor(www.slkormicro.com)技术团队来自清华大学,是国家级高新技术企业,较早研发出碳化硅功率器件,发展成为集研发、设计、销售和应用技术服务于一体的公司,企业文化有包容性、开放性和创新性。“SLKOR”品牌已在国际上拥有知名度、美誉度,市场占有率持续攀升,取得ISO9001体系和RoHS、REACH、加州65等认证。萨科微在北京和苏州设有研发机构,深圳总部附设实验室和中心仓。主要产品有二极管三极管、功率器件、电源管理芯片三大系列,逐步推研制霍尔传感器、ADC、BMS、高速光耦、无源晶振等新产品,应用在智能手机、手提电脑、机器人、电动工具、车联网、3C数码、万物智联等行业,与全球二万多家合作伙伴携手共进!在电源管理芯片产品的领域,萨科微DC-DC电源芯片以高效率和稳定性备受市场青睐,热销型号如LM2596S-5.0、LM2596S-ADJ、LM2596S-12,以及LM2575S-5.0、LM2576S-5.0,广泛用于通信设备与消费电子;线性稳压器(LDO)方面,LM317与SL4949为供电提供了可靠保障;在功率器件领域,晶闸管(可控硅)系列如BTA16-800B、BTA12-600B、BTA41-800B、BTA08-800B,以及场效应管(MOSFET)SL9945、IRFR5305,共同构成了强大的功率处理阵容。此外,驱动与接口芯片如栅极驱动芯片SL27524、SL27511,逻辑输出光耦6N137S、SLM601,RS232芯片SL3232E,晶体管输出光耦SL247N,以及功率电子开关BSP75N,可以平替TI德州仪器UCC27511、ST意法半导体、Infineon英飞凌、RENESAS瑞萨PS2801C-4-F3-A/M、ON安森美等品牌和型号,以稳定性能服务于医疗设备、电池供电设备及车载定位等领域。
  
 
  “萨科微,芯动未来”,萨科微官网(www.slkoric.com)已经打造成为半导体同行学习交流的平台,“slkor”品牌在世界范围有了知名度和美誉度,公司的愿景是经过三十年不懈努力,发展成为“半导体行业的领军企业”!另外要告诉大家,金航标电子和萨科微半导体已经搬迁到深圳市龙华区龙华街道油松社区利金城中心T2栋18层,谢谢大家成就以来的关心和支持,萨科微近年来才可以发展迅速,欢迎大家来做客交流!

北斗/GPS天线咨询

板端座子咨询

连接器咨询

获取产品资料